科技改变生活 · 科技引领未来
来源 / 上海市卫健委
整理 / 赛柏蓝-基层医师公社 晓琳
基层医生注意!今后使用这些抗菌药有新规。
昨日(3月16日),上海市卫健委发布《关于印发<上海市抗菌药物 临床应用分级管理目录(2021年版)>的通知 》(以下简称《目录》)。

这些抗菌药,基层医生禁用、慎用
《目录》在2012年版的基础上进行了删减和增补,同时还规定了限制使用级和特殊使用级抗菌药物的主要适应证。
换句话说,一些抗菌药基层医生不能再使用,即使在可以使用的前提下也不能超出其适应症。
抗菌药分为特殊使用级抗菌药物、限制使用级抗菌药物和非限制使用级抗菌药物,不同资质的医生使用权限也不同。
特殊使用级抗菌药物:具有高级专业技术职务任职资格的医师可使用。
限制使用级抗菌药物:具有中级以上专业技术职务任职资格的医师可使用。
非限制使用级抗菌药物:具有初级专业技术职务任职资格的医师,在乡、民族乡、镇、村的医疗机构独立从事一般执业活动的执业助理医师以及乡村医生可使用。
此次《目录》更新如下,基层医生对号使用,避免出错。
非限制使用级

限制使用级



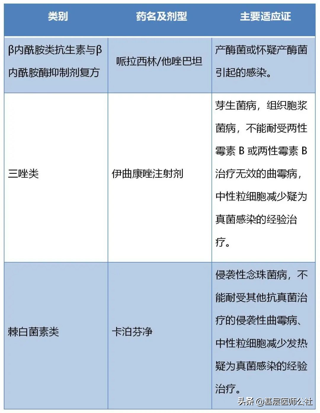
特殊使用级

限抗令升级!
多地调整目录,违规者吊证
除上海市外,不久前山西省、四川省同样对抗菌药物分级管理目录作出调整及更严要求。
如山西省要求乡镇卫生院、社区卫生服务中心(站)、村卫生室、门诊部、诊所等基层医疗机构,原则上选用非限制使用级抗菌药物,且只能选用国家基本药物;四川省将阿奇霉素(注射)、头孢替唑等药升为特殊使用级,基层不能再用。
详情可点击蓝色字查看:
《基层医生注意:这11种抗菌药不能用了》
《限抗令升级,这些药基层不能用了(附名单)》
从2012年至今,国家卫健委频频发文,对抗菌药的管理不断升级。
2012年出台的《抗菌药物临床应用管理办法》中明确规定,不同等级医生的开药权限,严重违规使用抗菌药物的医生将被吊销执业证书。
同时,抗菌药分级目录也在不断变化,直至2019年国家卫健委出台《关于持续做好抗菌药物临床应用管理工作的通知》,更是将抗菌药分级目录调整周期提到每两年一次。
这意味着,基层医生要及时了解抗菌药政策新变化,作出调整和改变,避免违规。
本文版权归基层医师公社(ID:jicengyishi)所有,其他平台未经授权,禁止转载引用。
金原明
