科技改变生活 · 科技引领未来
编辑导语:网易云音乐,是一款由网易开发的音乐产品,于2013年4月23日正式发布。处于在线音乐平台市场饱和的当下,网易云如何突围圈粉,拥有了一席之地呢?本文作者对其进行了体验分析,看看网易云音乐之为何能在众多音乐软件中独树一帜。

随着近些年在线音乐平台的发展与扩张,已经由原来瓜分市场到了现如今竞争趋于饱和市场的地步,而又由于近年来国家不断加大发布版权政策,音乐产品的竞争力更加集中于版权竞争上。
而现如今独占在线音乐市场的无疑是版权曲库占据国内90%的“版权霸主”腾讯系音乐产品,而市场上唯一能够与腾讯系抗衡的产品只有网易云音乐了。
本文主要通过分析网易云音乐自上线以来的成功经验和市场上的竞品特点,初步探讨网易云音乐极度缺失版权的情况下仍在在线音乐市场具有竞争力的原因,大胆设想网易云音乐未来的发展方向,并对现有产品提供一些优化思路。

2.3.1 探索期
网易云音乐2013年4月23日高调发布,网易云音乐在产品和运营上确定的核心是发现与分享音乐的体验,打造专业的音乐人平台,吸引用户并留住尝鲜的用户,激励用户的成长,为后续音乐社区的爆发打下了坚实的基础。
2.3.2 成长期
配合运营以及前期积累的口碑,网易云的用户规模实现了快速大幅的增长,社区是用户大量涌入的助力因素之一,所以功能更新更多的集中在社区氛围的建设和防卫上。
2017年3月8日,网易云音乐app更新说明中特别强调了两点:一、云音乐要做泛娱乐内容社区;二、也推出了短视频功能。标志着网易云音乐始终明确并且持续加固产品核心竞争。
2.3.3 衰退期
随着国家对于知识产权保护的重视逐渐提升,网易云音乐起步较晚,大量版权已被其他平台获取,自身版权数量少的问题暴露,大量歌曲下架,网易云音乐出现危机,活跃用户减少,开始衰落。
2.3.4 成熟期
经历了之前版权大战而造成的衰退期危机,网易云音乐意识到自身版权问题,接连与索尼音乐、Loen Entertainment、环球音乐、抖音等达成合作,同时与滚石唱片达成深度战略合作,试图培养原创歌手,补足自身版权问题短板。
同时因为产品始终定位明确,通过音乐社交的模式持续吸引用户,用户逐渐提升,至19年网易云音乐用户数便已突破8亿。并且在用户加强版权意识后逐步增加产品付费内容与付费方式模块,盈利模式及收益上获得巨大提升。
其后始终坚定不移探索多样的音乐社交模式,强化解决产品版权问题。
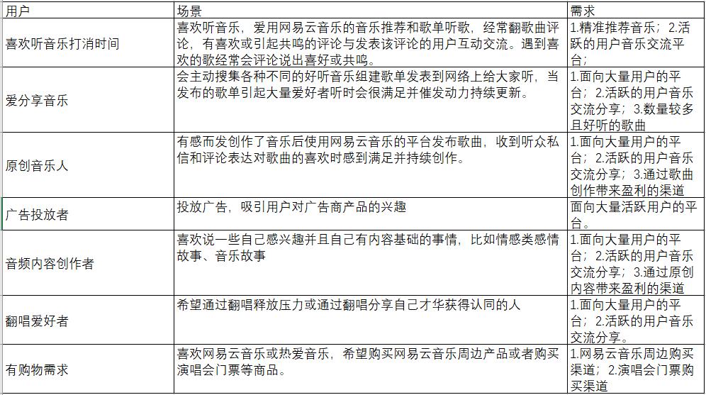
2.4.1 用户画像分析

艾瑞数据网易云音乐用户性别年龄比例

艾瑞数据网易云音乐用户所在区域比例
据艾瑞数据显示网易云音乐女性用户54.74%略大于男性用户的45.26%,年龄集中在35岁以下,总体倾向于年轻化,以90后为主。使用集中地为一二线城市。而除部分一线城市用户数占比极高外,其余城市分布较为均匀。
结合艾瑞数据的用户性别年龄比例和用户所在区域比例分析,大致可以勾勒出网易云音乐的用户群体为年轻大学生、白领/自由职业者等。
该部分用户特征主要为社会中层,消费能力适中。个性化更强,注重生活品质,竞争压力较大,更喜好设计与分享。用户需求则为需要音乐舒缓压力与放松情绪,并且有平台及时抒发听音乐时心情感受。
寻找有共同音乐爱好用户交流讨论,利用音乐交友或获得话题交流。而网易云音乐抓住这些需求持续在音乐社交、个性化推荐、歌单分享等方面不断输出创新,吸引大批年轻用户群体。
2.4.2 用户使用场景分析

此部分介绍了网易云音乐发展历程的四个时期,了解网易云音乐目前的发展状态,对用户属性做了分析,了解网易云音乐目前的用户属性定位。将网易云音乐用户—场景—需求做了拆解分析,简单展示了网易云音乐目前的用户构成。基础信息的梳理,以便后续做竞品分析时进行对比。
中国自2010年起开展“剑网行动”,诣在打击网络盗版,实施知识产权保护,特别是在音乐、视频、文学、网游、动漫等方面做下重要正版化布局。2015年,政府展开了针对网络音乐传播的最严厉的一次打击盗版和侵权行动,接连出台多项政策。
6月,国家版权局联合国家网信办、工信部、公安部宣布“剑网2015”专项。同年7月,国家版权局发布《关于责令网络音乐服务商停止未经授权传播音乐作品的通知》,要求各网络音乐服务商于7月31日前将未经授权传播的音乐作品全部下线,被看作国内音乐史上最严厉的“版权令”。

艾媒网数据显示,2020年有五成以上用户主要从在线音乐平台上接收音乐偶像作品,近四成用户从音乐综艺中接收音乐偶像作品,有37.3%用户从短视频等热门媒介上接收作品,28.6%用户通过演唱会来接收音乐作品。

同时我们参考短视频占用用户时长的不断提升,可以得知短视频音乐的形式实际上正在成为在线音乐平台的威胁。


随着用户对于音乐消费意愿逐渐变强,付费意识的进一步增强,平台通过在线音乐演出开始尝试探索新演出模式、节目元素,宣传旗下新艺人。
艾媒咨询分析师认为,在线音乐演出市场商业模式仍处于更新迭代的探索发展阶段。当前,在线音乐演出主要通过付费门票、粉丝打赏、赞助广告等方式盈利,演出收入由平台、音乐人分成。
同时,演出收入将用于优化在线音乐演出的设备支持、演出效果、音乐人收入及曝光,形成行业闭环。在线音乐演出行业拉开商业化尝试的序幕。
swot分析法:

通过市场分析和网易云音乐在战略层面做出的调整得出网易云音乐接下来的发展方向:
因为现如今在线音乐平台市场被腾讯系占有大多数份额,所以选择腾讯系“亲儿子”QQ音乐作为对比分析网易云音乐。


网易云音乐的播客和K歌虽然是作为产品应用的形式出现,但却放在底部导航栏,说明网易云音乐现今是把播客和K歌功能作为主要发展板块的,而导航栏的云村主要是一些短视频娱乐性节目,短视频内容大多以音乐内容为主也说明网易云音乐在布局音乐社交领域中对短视频发展的重视。
不过网易云音乐现在有种将所有功能内容板块放在一个产品上的意思,我估计是因为网易想利用网易最大流量产品网易云音乐发展起这些功能,达到引流的效果,但这样的模式也会让网易云音乐这个在线音乐平台的定位变得尴尬与模糊,可能导致产品过于臃肿从而引起用户流失。
相较而言QQ音乐则是轻量化的代表,产品主要集中于音乐、社交和音乐短视频,次要发展其他功能,说明QQ音乐其实也在布局音乐社交领域,并且意识到了音乐短视频的发展前景。
不过QQ音乐现如今最大的难题是音乐社交发展起来有心无力,平台内歌曲评论参与度不高且评论质量不佳,相较于网易云音乐持续在音乐社交发力而带来的活跃氛围,QQ音乐平台社交显得较为冷清,这种被动甚至可能导致QQ音乐在之后发展短视频音乐方面陷入被动。
虽然QQ音乐是现今在线音乐平台手握全国90%音乐版权的“版权霸主”,但网易云音乐在近年极度缺失版权的情况下仍热度不减甚至在新的音乐付费领域的优秀拓展仍具有较大威胁。
本文主要将网易云音乐和QQ音乐最基础的播放功能模块和新开发的视频、播客、直播相关的功能模块进行对比和分析。
4.2.1 播放

可以看出两者大体功能模块类似,只是两者播放逻辑和对于其他栏目导流板块有些区别:
分析:对于歌曲评论而言,可以看到同一首歌曲网易云音乐的评论无论是质量(点赞量)还是数量都远远高于QQ音乐,这说明网易云音乐一贯重视的音乐社交的成功,社区活跃度高。
而对于单个歌曲进行推荐的策略局限于该板块相关数据无法获取,无法做进一步分析,不过参考现在智能推荐做的最好的字节跳动的推荐模式无论是抖音还是更多的也是参考用户过往数据进行推荐,现在也很少有对单个数据进行推荐的例子。
QQ音乐可能是想丰富推荐的多样性,但从成本和收益的角度讲我觉得还是需要参考数据仔细斟酌其必要性。
4.2.2 视频

网易云音乐和QQ音乐在视频的定位上类似,都是主打音乐类短视频。
从短视频的表现形式和观看方式上讲,网易云音乐和QQ音乐的表现方式却完全不同,网易云音乐主要采用的是短视频类产品快手首页式的集合沉浸式大屏的视频观看页和瀑布流视频选择页结构;而QQ音乐则采用类似中长视频产品哔哩哔哩的瀑布流形式进行选择和观看视频,在观看视频页对观看视频窗口点亮,其余推荐视频变暗的处理对用户观看集中度进行加强。
而对于两者评论区而言,网易云音乐采用的还是快手式弹出评论窗口压缩视频空间的方式展示评论区,而QQ音乐则弹出评论窗口,而不改变视频空间。
分析:
4.2.3 播客

从页面分布上可以看出网易云音乐对于播客功能的横向探索更广,联合了直播的听听、播客推荐和播客分类组成了播客功能模块,而QQ音乐的播客功能则较为简单。但在纵向延伸上QQ音乐扩展了字幕功能,丰富了播客详情页内容,网易云音乐对于播客详情页进行精炼概要内容,对播客所用音乐进行提炼展示。
而对于播客内容,我试听的网易云音乐播客主要以背景音乐搭配朗读为主,而QQ音乐则偏好访谈交谈的形式。
分析:我感觉网易云音乐和QQ音乐在播客上的布局有些不同,网易云音乐侧重声音,这里的声音指播客的背景音乐和发布者的内容表达,而QQ音乐则更注重内容,内容则指播客的文字内容。所以QQ音乐详情页内容更丰富而且有字幕,而网易云音乐详情页则较为简略同时增设了包含音乐展示。
4.2.4 直播

(红线圈起来的按钮都是点歌按钮)
直播模块两者的布局大致相似,都是音乐类直播为主,以声音直播、视频直播、多人声音直播的形式进行,而QQ音乐可能是想要直播模块页面显得简单一点,所以把关注和排行榜这类放在右上角以小图标的形式出现。
因为体验产品是在线音乐平台,所以针对相关功能我主要在有关音乐的功能模块进行对比,QQ音乐有关音乐的功能主要是关于音乐的展示和点歌,但我也发现当主播pk时页面歌词容易被遮挡。
而网易云音乐侧重音乐体验和点歌,可以在直播里对播放音乐更具有可操作性,用户遇到喜欢的歌选择喜欢加入歌单,这一点对于直播和音乐平台的联系我觉得做的很棒。
同时也从侧面表现了网易云音乐的野心:把直播这些相关功能通过以音乐为主的线索联系起来,做到音乐圈的闭环,从而音乐多元化表现:听歌、看音乐直播、听音乐播客、看音乐短视频等。
分析:对于页面的简洁和美观而言,QQ音乐做的很好,而网易云音乐页面显得繁杂很多。
我分析主要原因是因为网易云音乐把相关功能模块做的很详细,从短视频模仿快手来讲就知道网易云音乐的野心不在于只做一个在线音乐平台,不过这样也也会导致产品过于庞大功能过于繁杂而适得其反,使得很多只想听音乐的用户反感。
而QQ音乐对于相关功能做了一定取舍,做到了简洁美观。我认为网易云音乐以后需要把各功能模块的相关部分提炼出来集中处理,从而去掉具体功能模块冗余的部分,同时又将各功能联系起来。
5.3.1 产品定位
5.3.2 危机
1)版权问题
现如今网易云音乐最大的危机无疑便是版权缺失导致大量用户流失与不利于竞争核心用户的问题,而从网易云音乐在版权大战后的布局后我猜测网易云音乐想通过与一些避开直接竞争关系的公司达成合作,缓解版权压力,同时自主培养原创音乐人,扶持创作原创音乐作品的方式逐渐掌握音乐版权。
2)短视频竞争
其次,短视频领域带来的危机也不容小视,《2020 抖音音乐生态数据报告》显示近半年抖音音乐人涨粉累计超3亿,排名前十的歌曲总播放量945亿。这样优秀的数据与近年短视频平台对音乐的扶持力度可见短视频形式对于音乐的强烈竞争力。
3)功能混杂
而功能混杂所带来的影响同样不容我们忽视,在我对AppStore最新的50条有效评论中得出30%的人觉得网易云音乐现在功能混杂,软件庞大。我觉得在加入新兴短视频、播客等功能时也需要注意用户体验,找准核心协调联系好各功能模块,否则可能造成用户流失。
5.4.1 迎合未来市场(战略层)
1)加强短视频、直播领域布局
在各大热门短视频产品中推出各种音乐话题,同时作为官方推出官方认证热门音乐、热评提高公众认知与产品热度;以音乐为主题,提供话题,从音乐主题延伸相关短视频、直播和音乐话题讨论播客内容,形成互通联系。
2)加强版本迭代更新,优化用户体验
将如iOS端后台被杀等产品体验不足的地方迭代优化。
3)提供优质收费内容服务
积极引导用户付费的同时也应该关注用户资质与付费内容质量,尤其是在付费模式发展阶段,更应注重用户感受,不能操之过急。
4)增强版权数量
积极获取非直接竞争关系公司版权支持与合作,同时尽可能与有直接竞争关系公司达成版权部分共享合作。同时加强对平台原创音乐人的扶持,持续发展平台原创歌曲增强版权。
5.4.2 改善现有产品功能(范围层)
1)功能模块相互关联,形成音乐创造孵化一体式发展
网易云音乐现有几个功能联系不大,甚至可以说分散,这样会造成用户感觉产品庞大而混杂的影响,不利于用户留存。
可以以音乐多种表现形式的方式将各功能模块联系起来,而联系点音乐需要达到各模块联通。或者以歌曲部分发行享受音乐,而直播、播客、短视频等推广交流音乐,从而实现更多原创音乐的孵化与创造(参考抖音平台对音乐的推广作用)。
2)删减集中产品功能,轻量化发展
改善直播、云村(短视频)、播客等模块复杂冗余问题,关于这些功能模块上文展示的部分可以看出网易云音乐在他们的内部功能宽度上进行延伸,这样会造成模块内部庞大,不利于实现音乐平台产品定位。
可以将一些模块间相关部分提炼总结在产品相关板块集中化展示,或删除优化部分细分功能,实现产品轻量化发展。
5.4.3 友好的交互模式(结构层)
将短视频评论区交互方式改为“抖音式”弹窗,减少点开评论区由于动画较复杂引起的突兀和不适感。
作者:porftre(2022年本科毕业),正在成为产品经理的道路上努力
本文由 @porftre 原创发布于人人都是产品经理,未经许可,禁止转载
题图来自Unsplash,基于CC0协议
